8Bayesian inference: updating beliefs with evidence
8.1 From fixed parameters to uncertain beliefs
Throughout Part 2, we’ve been asking questions of the form “is the data surprising, assuming \(H_0\) is true?” The p-value answers this, but it answers a different question from the one you actually need answered — “given this data, how likely is the hypothesis?”
In Section 5.6, we flagged this distinction: \(P(\text{data} \mid H_0)\) is not the same as \(P(H_0 \mid \text{data})\). In Section 4.3, we saw Bayes’ theorem as a rule for updating probabilities. This chapter takes that rule and turns it into a full inference framework — one where parameters aren’t fixed unknowns to be estimated, but uncertain quantities with probability distributions of their own.
The shift is conceptual, not mathematical. In frequentist inference, the conversion rate \(p\)has a true value; we just don’t know it. In Bayesian inference, we model our uncertainty about \(p\) as a probability distribution — a random variable whose spread reflects how much we know. Observing data narrows that distribution. The generic symbol for such a parameter is \(\theta\) (theta); we’ll use it throughout this chapter whenever we’re talking about an unknown quantity in general, and switch to \(p\) when the parameter is specifically a proportion.
If you’ve ever updated a rolling estimate — adjusting your belief about system latency as new metrics arrive, or revising a project timeline as tasks complete — you’ve been thinking like a Bayesian. This chapter formalises that instinct.
8.2 The Bayesian recipe
Every Bayesian analysis follows three steps:
Choose a prior\(P(\theta)\) — what you believe about the parameter before seeing data. This can be vague (“any value between 0 and 1 is equally likely”) or informative (“based on past experiments, the conversion rate is around 12%”).
Compute the likelihood\(P(\text{data} \mid \theta)\) — how probable the observed data is for each possible value of \(\theta\). This is the same likelihood that underlies maximum likelihood estimation (MLE — finding the parameter value that makes the observed data most probable) and hypothesis tests.
Apply Bayes’ theorem to get the posterior \(P(\theta \mid \text{data})\) — your updated belief after seeing the data.
The denominator \(P(\text{data})\) is a normalising constant — a scaling factor that ensures the posterior is a valid probability distribution (its total area equals 1). For most practical problems, you don’t compute it directly — the shape of the posterior is determined entirely by the numerator.
In plain language: posterior \(\propto\) likelihood \(\times\) prior (where \(\propto\) means “is proportional to” — equal up to a constant scaling factor). Your updated belief is proportional to the data’s support for each parameter value, weighted by what you believed beforehand.
To model a prior over a proportion (a value between 0 and 1), we use the Beta distribution — a continuous distribution parameterised by two shape parameters, conventionally written \(\alpha\) and \(\beta\). (Don’t confuse this \(\alpha\) with the significance level from hypothesis testing — an unfortunate but standard collision we’ll flag again when it matters.)
The Beta distribution wasn’t in our original distribution toolkit (Section 2.4), but it earns its place here because it is the natural distribution for uncertain proportions. When \(\alpha = \beta = 1\), it reduces to a Uniform(0, 1); when both are greater than 1, it forms a hump centred near \(\alpha / (\alpha + \beta)\). In scipy, it lives at stats.beta(a, b).
import numpy as npfrom scipy import statsimport matplotlib.pyplot as plt# A website had 14 conversions out of 100 visitors.# What is the conversion rate? (theta here *is* the conversion rate —# we use the generic symbol because the Bayesian machinery works for any parameter.)n_obs =100k_obs =14# Step 1: Prior — Beta(1, 1) is uniform on [0, 1]:# "any conversion rate is equally plausible."theta = np.linspace(0, 1, 1000)prior = stats.beta.pdf(theta, 1, 1)# Step 2: Likelihood — same binom.pmf we used for binomial distributions, but differently.# There we fixed p and asked "what's the probability of k successes?"# Here we fix the data (k=14, n=100) and ask "how probable is this data# for each candidate theta?" — this is the **likelihood function**.likelihood = stats.binom.pmf(k_obs, n_obs, theta)# Step 3: Posterior ∝ likelihood × priorunnormalised_posterior = likelihood * prior# Numerical integration (trapezoidal rule) — ensures the posterior integrates to 1posterior = unnormalised_posterior / np.trapezoid(unnormalised_posterior, theta)fig, axes = plt.subplots(1, 3, figsize=(12, 4), sharey=False)for ax, y, title, colour inzip( axes, [prior, likelihood, posterior], ['Prior: Beta(1, 1)', 'Likelihood: Binomial', 'Posterior'], ['#7f8c8d', 'steelblue', 'coral'],): ax.plot(theta, y, color=colour, linewidth=2) ax.fill_between(theta, y, alpha=0.15, color=colour) ax.set_title(title) ax.set_xlabel('θ (conversion rate)') ax.spines[['top', 'right']].set_visible(False)axes[0].set_ylabel('Density')plt.tight_layout()
Figure 8.1: The Bayesian recipe applied to a conversion rate problem. A uniform prior (left) combined with the binomial likelihood for 14 conversions in 100 visitors (centre) produces a posterior concentrated around 0.14 (right).
Figure 8.1 shows the result. With a uniform prior, the posterior is entirely driven by the data. The peak sits at 0.14 (the observed conversion rate), and the spread reflects our uncertainty given 100 observations. More data would narrow the posterior further — uncertainty shrinks as evidence accumulates.
8.3 Conjugate priors: analytical shortcuts
In the example above, we computed the posterior on a grid — evaluating the prior and likelihood at 1,000 candidate values of \(\theta\), then normalising. This brute-force approach works for one parameter, but scales poorly to models with many parameters.
Fortunately, certain prior–likelihood pairings produce posteriors that have a known closed-form distribution (an explicit formula rather than a numerical approximation). These are called conjugate priors. The most useful one for binary data:
Table 8.1: The Beta–Binomial conjugate pair.
Data model
Conjugate prior
Posterior
Binomial\((n, \theta)\)
Beta\((\alpha, \beta)\)
Beta\((\alpha + k, \beta + n - k)\)
If your prior is \(\text{Beta}(\alpha, \beta)\) and you observe \(k\) successes in \(n\) trials, the posterior is \(\text{Beta}(\alpha + k, \beta + n - k)\). No grid, no numerical integration — just add the counts to the prior parameters.
# Prior: Beta(1, 1) — uniformalpha_prior, beta_prior =1, 1# Data: 14 conversions out of 100k, n =14, 100# Posterior: Beta(1 + 14, 1 + 86) = Beta(15, 87)alpha_post = alpha_prior + kbeta_post = beta_prior + (n - k)posterior_dist = stats.beta(alpha_post, beta_post)print(f"Prior: Beta({alpha_prior}, {beta_prior})")print(f"Data: {k} successes in {n} trials")print(f"Posterior: Beta({alpha_post}, {beta_post})")print(f"\nPosterior mean: {posterior_dist.mean():.4f}")print(f"Posterior median: {posterior_dist.median():.4f}")print(f"Posterior mode: {(alpha_post -1) / (alpha_post + beta_post -2):.4f}")# 95% credible interval: take the 2.5th and 97.5th percentiles of the posterior,# using ppf (the quantile function) — same idea as confidence interval construction,# but applied to the posterior distribution rather than the sampling distribution.cri_lower, cri_upper = posterior_dist.ppf(0.025), posterior_dist.ppf(0.975)print(f"95% credible interval: ({cri_lower:.4f}, {cri_upper:.4f})")
The prior parameters \(\alpha\) and \(\beta\) in a Beta distribution can be interpreted as pseudo-counts — imaginary prior observations. Beta\((1, 1)\) acts as though you’ve seen 1 success and 1 failure before collecting any real data; Beta\((5, 45)\) is like starting with 5 successes in 50 trials — a prior belief centred on 10%. The data then adds its counts on top. (This pseudo-count interpretation matches the posterior mean formula \(\alpha / (\alpha + \beta)\). The posterior mode uses \((\alpha - 1) / (\alpha + \beta - 2)\), under which Beta\((1, 1)\) contributes zero pseudo-observations — which is why the uniform distribution has no single peak.)
This interpretation makes the prior tangible: you can ask “how many observations is my prior worth?” and compare that to the actual sample size. A Beta\((1, 1)\) prior is worth 2 pseudo-observations — negligible compared to 100 real ones, which is why the posterior is dominated by the data. A Beta\((50, 450)\) prior is worth 500 pseudo-observations and would take substantial data to overwhelm.
8.4 Credible intervals: saying what you mean
In Section 6.1, we built confidence intervals — ranges that, across repeated sampling, would contain the true parameter 95% of the time. The Bayesian equivalent is simpler to state and interpret.
A 95% credible interval contains the parameter with 95% probability, given the data and the prior. No hypothetical repetitions, no tortured “if we repeated this procedure many times” language. The posterior is the distribution of the parameter, so we just read off the interval that captures 95% of its probability mass. The most common approach — and the one we use throughout this chapter — takes the 2.5th and 97.5th percentiles, giving an equal-tailed credible interval. (An alternative, the highest posterior density interval, finds the narrowest region containing 95% of the mass. For roughly symmetric posteriors the two are nearly identical.)
Figure 8.2: Bayesian credible interval for the conversion rate. The shaded region contains 95% of the posterior probability mass — there is a 95% probability that the true conversion rate lies in this range, given the data and the prior.
As Figure 8.2 shows, the credible interval and confidence interval often give numerically similar results, especially with large samples and weak priors. The difference is philosophical but practically meaningful: the credible interval directly answers “where is the parameter?” rather than the CI’s indirect “what range would capture the parameter in 95% of repeated experiments?”
Engineering Bridge
The interpretive difference matters in practice. An engineer who says “I’m 95% confident the p99 latency is between 180ms and 220ms based on this week’s data” is making a credible-interval-style statement — a direct claim about where the parameter sits. A confidence interval says something subtler: “if I repeated this measurement procedure many times, 95% of the resulting intervals would contain the true value.” Both are useful, but the credible interval matches how engineers naturally think about uncertainty. The cost is that you need a prior — which, as we’ll see, is a feature when you have domain knowledge.
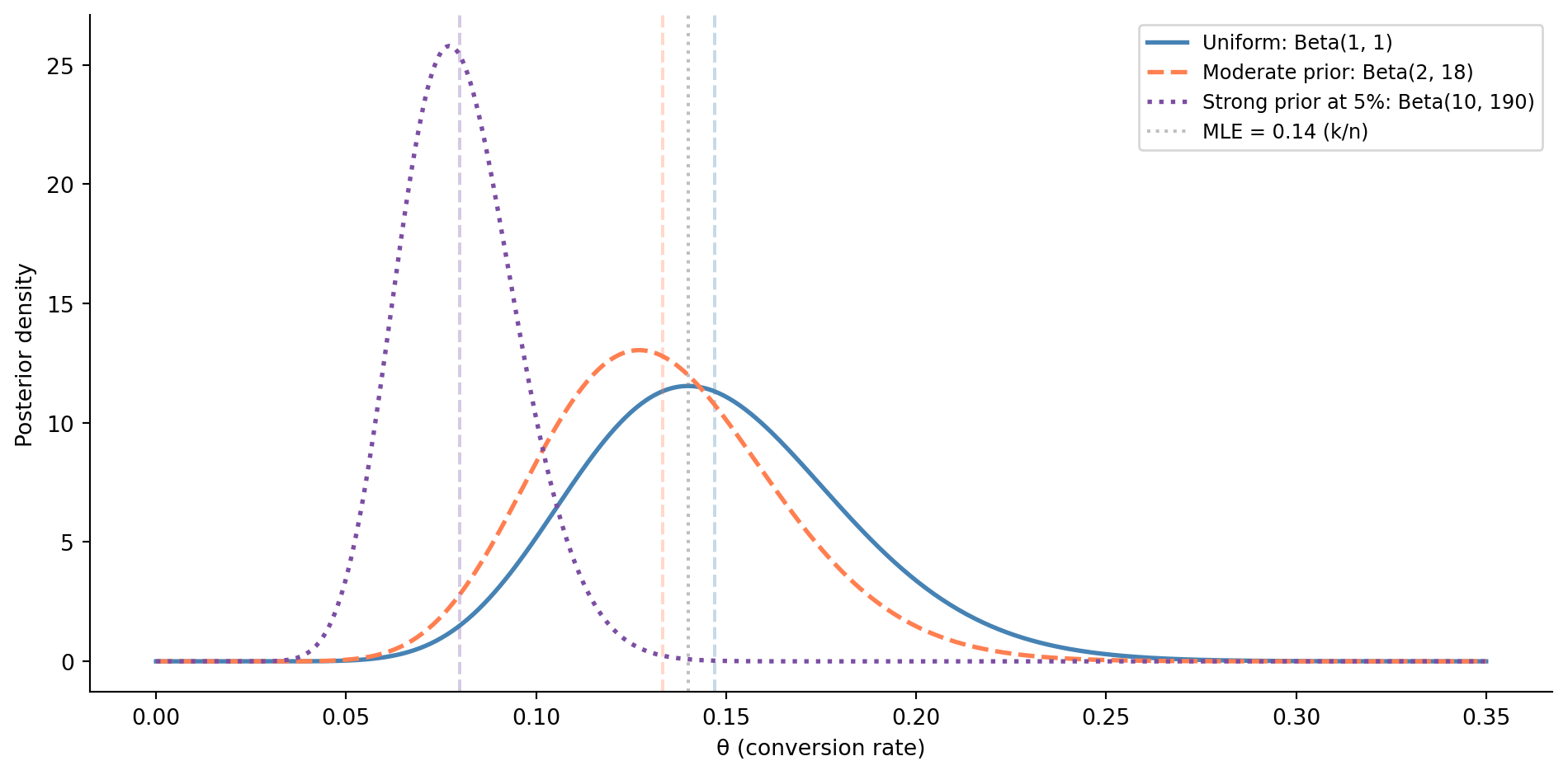
8.5 The prior matters (and that’s OK)
The most common objection to Bayesian inference is that the prior is “subjective.” This is true, and it’s a feature, not a bug. The prior is where domain knowledge enters the analysis. Ignoring relevant prior information doesn’t make your analysis objective — it makes it wasteful.
fig, ax = plt.subplots(figsize=(10, 5))theta = np.linspace(0, 0.35, 500)priors = [ ('Uniform: Beta(1, 1)', 1, 1, 'steelblue', '-'), ('Moderate prior: Beta(2, 18)', 2, 18, 'coral', '--'), ('Strong prior at 5%: Beta(10, 190)', 10, 190, '#7b4ea3', ':'),]for label, a, b, colour, ls in priors: a_post = a + k b_post = b + (n - k) post = stats.beta(a_post, b_post) ax.plot(theta, post.pdf(theta), colour, linewidth=2, linestyle=ls, label=label) ci_lo, ci_hi = post.ppf(0.025), post.ppf(0.975) ax.axvline(post.mean(), color=colour, linestyle='--', alpha=0.3)ax.axvline(k / n, color='grey', linestyle=':', alpha=0.5, label=f'MLE = {k/n:.2f} (k/n)') # the value that maximises the likelihoodax.set_xlabel('θ (conversion rate)')ax.set_ylabel('Posterior density')ax.legend(fontsize=9)ax.spines[['top', 'right']].set_visible(False)plt.tight_layout()
Figure 8.3: Effect of different priors on the posterior, given the same data (14 conversions in 100 visitors). With enough data, the priors converge — but with limited data, the prior meaningfully shapes your conclusions.
The uniform prior gives a posterior centred on the MLE (0.14). It defers entirely to the data.
The moderate prior Beta\((2, 18)\) assumes a low conversion rate is likely (centred near 0.10). Worth 20 pseudo-observations, it barely shifts the posterior given 100 real ones — the data dominates.
The strong prior (equivalent to 200 pseudo-observations centred at 5%) pulls the posterior noticeably towards 0.05. You’d need substantially more data to overcome this belief.
The practical rule: choose a prior that reflects genuine knowledge, not one designed to get the answer you want. If you have no relevant prior information, use a weakly informative prior that regularises (constrains extreme estimates, much like adding a penalty to prevent overfitting) without dominating. If you have solid prior knowledge (from previous experiments, industry benchmarks, or domain constraints), encode it — that’s information, and throwing it away has a cost.
Author’s Note
The “subjectivity” concern bothered me for a long time. It felt like cheating — as if I were rigging the analysis by choosing a prior that supported my hypothesis. What resolved it was realising that the frequentist approach isn’t objective either: the choice of test, the significance level, the stopping rule, and the definition of the “hypothetical repetitions” in a confidence interval are all choices the analyst makes. The prior is just more honest about where assumptions enter.
In practice, I run a sensitivity analysis — repeating the analysis with different reasonable assumptions (here, different priors) to check whether the conclusion changes. If it does, the data isn’t strong enough to dominate, and you should say so. If it doesn’t, the prior barely matters and the frequentist and Bayesian answers will agree.
8.6 Bayesian A/B testing
The framework becomes especially powerful for the A/B testing problems we encountered in Section 7.1. Instead of asking “is the difference statistically significant?”, we can directly compute the probability that one variant is better than the other.
rng = np.random.default_rng(42)# Observed data from an A/B testn_control, n_variant =4000, 4000conversions_control =480# 12.0%conversions_variant =560# 14.0%# Uniform prior: Beta(1, 1) for both groupsalpha_prior, beta_prior =1, 1# Posterior distributionsposterior_control = stats.beta( alpha_prior + conversions_control, beta_prior + n_control - conversions_control)posterior_variant = stats.beta( alpha_prior + conversions_variant, beta_prior + n_variant - conversions_variant)# There's no simple formula for P(variant > control) when both are# Beta-distributed, so we use **Monte Carlo simulation**: draw many# random samples from each posterior and count how often variant wins.n_samples =100_000samples_control = posterior_control.rvs(n_samples, random_state=rng)samples_variant = posterior_variant.rvs(n_samples, random_state=rng)p_variant_better = np.mean(samples_variant > samples_control)lift_samples = samples_variant - samples_controlprint(f"P(variant > control) = {p_variant_better:.4f}")print(f"\nExpected lift: {np.mean(lift_samples):.4f} "f"({np.mean(lift_samples) *100:.2f} percentage points)")print(f"95% credible interval for lift: "f"({np.percentile(lift_samples, 2.5):.4f}, "f"{np.percentile(lift_samples, 97.5):.4f})")print(f"\nP(lift > 1pp) = {np.mean(lift_samples >0.01):.4f}")print(f"P(lift > 2pp) = {np.mean(lift_samples >0.02):.4f}")
This output directly answers business questions in the form stakeholders actually think in: “What’s the probability that the variant is better?”, “What’s the probability the lift exceeds our minimum threshold?”, “What’s the expected size of the improvement?” These are direct probability statements — no hypothetical repetitions required.
Figure 8.4: Bayesian A/B test. Left: posterior distributions for each group’s conversion rate. Right: posterior distribution of the lift (variant minus control), with the 95% credible interval shaded.
Figure 8.4 shows the result. The Bayesian A/B test also handles the peeking problem from Section 7.5 differently. The posterior is a valid probability distribution at any sample size — you can examine it whenever you like without the posterior probability itself being distorted. By contrast, a frequentist p-value is valid at any single look, but using a fixed \(\alpha\) threshold repeatedly as data accumulates inflates the false positive rate beyond \(\alpha\) (as we saw in Section 7.5). The posterior simply becomes more precise as data accumulates.
However, this does not mean you can peek freely and act on the result. Decision rules based on posterior thresholds (e.g., “ship when \(P(\text{variant better}) > 0.95\)”) can still produce poorly calibrated conclusions with early stopping — the stated probabilities don’t match how often the conclusions are actually correct.
The posterior itself is always a valid probability distribution, but when you choose to act on it affects your long-run error rate. With very small samples, the posterior is wide and dominated by the prior, so stopping early gives you an answer that reflects your assumptions more than your data. The answer is always valid — it just might not be very informative.
8.7 From point estimates to distributions
One of the most practically useful outputs of Bayesian inference is the posterior predictive distribution — the distribution of future observations, given the data you’ve seen.
Continuing with our A/B test variant (\(560\) conversions in \(4{,}000\) visitors), a frequentist would estimate \(\hat{p} = 560/4{,}000 = 0.14\) and predict the next 1,000 visitors will produce \(140\) conversions. This ignores the uncertainty in \(\hat{p}\). The Bayesian approach integrates over all plausible values of \(\theta\), weighting each prediction by the posterior probability of that \(\theta\). In code, this is straightforward: draw a value of \(\theta\) from the posterior, simulate data using that \(\theta\), and repeat many times. The resulting spread accounts for both randomness in the data and uncertainty in the parameter.
# Predict conversions in the next 1,000 visitors (variant group),# accounting for uncertainty in the conversion raten_future =1000point_estimate = conversions_variant / n_variant# For each posterior sample of theta, simulate future conversions —# each draw uses a different theta, which is the "integrate over theta" stepfuture_conversions = rng.binomial(n_future, samples_variant[:10_000])print(f"Predicted conversions in next {n_future:,} visitors (variant):")print(f" Mean: {np.mean(future_conversions):.0f}")print(f" Median: {np.median(future_conversions):.0f}")print(f" 95% prediction interval: "f"({np.percentile(future_conversions, 2.5):.0f}, "f"{np.percentile(future_conversions, 97.5):.0f})")print(f"\nPoint estimate prediction: {point_estimate * n_future:.0f}")print(f"(ignores parameter uncertainty)")
Predicted conversions in next 1,000 visitors (variant):
Mean: 140
Median: 140
95% prediction interval: (117, 165)
Point estimate prediction: 140
(ignores parameter uncertainty)
The posterior predictive interval is wider than what you’d get from a point estimate alone, because it accounts for two sources of uncertainty: sampling variability (randomness in future outcomes even if you knew \(\theta\) exactly) and parameter uncertainty (you don’t know \(\theta\) exactly). This is the same distinction we explored in Section 4.6 — but now both sources are integrated naturally.
Engineering Bridge
The posterior predictive distribution is analogous to capacity planning under uncertainty. When planning server capacity, you don’t just use the average request rate — you model the distribution of request rates, account for uncertainty in your traffic model, and then provision for a high percentile of the combined uncertainty. The Bayesian posterior predictive does the same thing for statistical predictions: it propagates parameter uncertainty through the prediction, giving you honest error bars that reflect everything you don’t know.
8.8 When to go Bayesian
Bayesian inference isn’t always the right choice, and choosing between Bayesian and frequentist methods is a practical decision, not an ideological one.
Bayesian inference earns its keep when you have genuine prior information worth incorporating — past experiments, domain constraints, or industry benchmarks that would be wasteful to ignore. It also works well when stakeholders want direct probability statements (“there’s an 89% chance the variant is better” rather than “we reject \(H_0\) at \(\alpha = 0.05\)”). Small samples are another sweet spot: the prior provides useful regularisation (pulling estimates away from extreme values) that a frequentist analysis cannot. And if you’re running a continuous experiment, the posterior gives you valid inference at any stopping point.
Stick with frequentist methods when you need a well-established, widely accepted procedure — regulatory settings and academic publication still expect them. They’re also the simpler choice when the sample is large enough that the prior is irrelevant and both approaches agree anyway, or when computational simplicity matters (a z-test is one line of code; a Bayesian model requires more setup). Frequentist guarantees on long-run error rates also hold regardless of the prior, which matters when you need to control false positive rates across many experiments.
In industry, the two approaches are increasingly used together. Many experimentation platforms run frequentist tests as the primary analysis (for their well-understood error guarantees) and offer Bayesian summaries as a complement (for their interpretability). You don’t have to choose one camp — learn both, and apply whichever fits the problem.
8.9 Worked example: monitoring alert calibration
Let’s return to the monitoring context from Section 4.3. There, we assumed we knew the false positive rate and computed \(P(\text{incident} \mid \text{alert})\). Now we flip the problem: we’ve observed alert outcomes and want to estimate the false positive rate itself, with uncertainty.
Your alerting system has been running for a month. You’ve received 200 alerts, and your team investigated each one. Of those 200, 18 were real incidents and 182 were false positives.
Question: What is the true false positive rate of your alerting system, and how uncertain should you be about it?
# Data: 200 alerts, 182 false positives, 18 real incidentsn_alerts =200n_false_positives =182n_real =18# Prior: weakly informative, centred on 80% FP rate# (reflecting industry experience that most alerts are noise)alpha_prior, beta_prior =8, 2# Prior mean = 8/10 = 0.80# Posterior for the false positive ratealpha_post = alpha_prior + n_false_positivesbeta_post = beta_prior + n_realfp_posterior = stats.beta(alpha_post, beta_post)print(f"Prior: Beta({alpha_prior}, {beta_prior}) — "f"mean = {alpha_prior/(alpha_prior+beta_prior):.2f}")print(f"Data: {n_false_positives} FPs out of {n_alerts} alerts")print(f"Posterior: Beta({alpha_post}, {beta_post})")print(f"\nEstimated FP rate: {fp_posterior.mean():.4f}")print(f"95% credible interval: "f"({fp_posterior.ppf(0.025):.4f}, {fp_posterior.ppf(0.975):.4f})")print(f"\nP(FP rate > 0.90) = {1- fp_posterior.cdf(0.90):.4f}")print(f"P(FP rate > 0.85) = {1- fp_posterior.cdf(0.85):.4f}")
The posterior tells us the false positive rate is approximately 90% (95% credible interval: roughly 87% to 94%). The MLE is \(182/200 = 91\%\), but the prior (centred at 80%) pulls the posterior mean slightly below that — a small but genuine demonstration that even a weak prior shifts the estimate. You can also read off actionable probabilities directly: there’s a high probability the FP rate exceeds 85%, which might trigger a review of your alerting thresholds.
Now suppose you run the same alerting system for a second month without changing anything. This time, 150 alerts fire: 135 false positives and 15 real incidents. The beauty of Bayesian updating is that your current posterior becomes the prior for the next round — you don’t start from scratch.
Figure 8.5: Sequential Bayesian updating. After the first month, the posterior (solid orange) reflects 200 alerts’ worth of evidence. After a second month with 150 more alerts, the posterior (dash-dot purple) is narrower — more data means less uncertainty.
Figure 8.5 shows the result. The posterior is narrower after the second month — more data means less uncertainty — and the sequential updating naturally incorporated all the evidence from both months. This is the key advantage: Bayesian updating is inherently incremental. Each batch of data refines your estimate without discarding what came before. Note that this works because the underlying system didn’t change between months. If you had tuned the alerting thresholds between months, you’d be estimating a different parameter and would need a fresh prior for the new regime.
8.10 Summary
Bayesian inference treats parameters as uncertain quantities with probability distributions, not fixed unknowns. The posterior distribution captures everything you know about a parameter after seeing the data.
Posterior \(\propto\) likelihood \(\times\) prior. The prior encodes what you knew before; the likelihood encodes what the data says; the posterior combines them. With enough data, the prior becomes irrelevant.
Credible intervals mean what you think they mean. A 95% credible interval contains the parameter with 95% probability — no hypothetical repetitions required.
Bayesian A/B testing gives direct probability statements — “there’s a greater than 99% chance the variant is better” — rather than the frequentist “we reject \(H_0\) at \(\alpha = 0.05\).”
Bayesian updating is sequential by nature. Each posterior becomes the next prior, making it natural for ongoing experiments, monitoring, and iterative learning.
8.11 Exercises
A new feature has a bug rate you want to estimate. In the first week, you observe 3 bugs across 500 user sessions. Compute the posterior distribution using a Beta\((1, 1)\) prior. What is the 95% credible interval for the bug rate? Now suppose a colleague tells you that similar features historically have a bug rate around 1%. Repeat the analysis with a Beta\((2, 198)\) prior (centred at 1%). How does the credible interval change, and why?
Simulate the prior’s influence. Using a true conversion rate of \(p = 0.15\), generate data at four sample sizes: \(n \in \{10, 50, 200, 500\}\) Bernoulli trials. For each sample size, compute the posterior under three priors: Beta\((1, 1)\), Beta\((5, 45)\), and Beta\((50, 450)\). Plot all three posteriors for each sample size. At what sample size do the posteriors converge regardless of the prior?
Repeat the Bayesian A/B test from Section 8.6, but with smaller samples: 40 visitors per group, with 5 conversions (control) and 8 conversions (variant). Compute \(P(\text{variant} > \text{control})\). Now try the frequentist test (scipy.stats.fisher_exact — an exact test for 2×2 contingency tables that works well with small samples, unlike the large-sample z-test from Section 5.3). Which approach gives you a more useful answer with this little data, and why?
Sequential updating exercise. Simulate a stream of Bernoulli observations with \(p = 0.30\). Start with a Beta\((1, 1)\) prior. After each observation, update the posterior and record the 95% credible interval. Plot the credible interval width as a function of the number of observations. How many observations does it take for the interval width to drop below 0.10?
Conceptual: A frequentist and a Bayesian analyse the same A/B test data. The frequentist reports \(p = 0.048\) (just significant at \(\alpha = 0.05\)). The Bayesian, using a sceptical prior (one that places most of its weight on small or zero effects), reports \(P(\text{variant better}) = 0.82\). Neither is wrong. Explain how they can reach different conclusions from the same data, and in what business context each answer would be more useful.
---title: "Bayesian inference: updating beliefs with evidence"---## From fixed parameters to uncertain beliefs {#sec-bayesian-inference}Throughout Part 2, we've been asking questions of the form "is the data surprising, assuming $H_0$ is true?" The p-value answers this, but it answers a *different* question from the one you actually need answered — "given this data, how likely is the hypothesis?"In @sec-p-value-pitfalls, we flagged this distinction: $P(\text{data} \mid H_0)$ is not the same as $P(H_0 \mid \text{data})$. In @sec-bayes, we saw Bayes' theorem as a rule for updating probabilities. This chapter takes that rule and turns it into a full inference framework — one where parameters aren't fixed unknowns to be estimated, but uncertain quantities with probability distributions of their own.The shift is conceptual, not mathematical. In frequentist inference, the conversion rate $p$ *has* a true value; we just don't know it. In Bayesian inference, we model our uncertainty about $p$ as a probability distribution — a random variable whose spread reflects how much we know. Observing data narrows that distribution. The generic symbol for such a parameter is $\theta$ (theta); we'll use it throughout this chapter whenever we're talking about an unknown quantity in general, and switch to $p$ when the parameter is specifically a proportion.If you've ever updated a rolling estimate — adjusting your belief about system latency as new metrics arrive, or revising a project timeline as tasks complete — you've been thinking like a Bayesian. This chapter formalises that instinct.## The Bayesian recipe {#sec-bayesian-recipe}Every Bayesian analysis follows three steps:1. **Choose a prior** $P(\theta)$ — what you believe about the parameter before seeing data. This can be vague ("any value between 0 and 1 is equally likely") or informative ("based on past experiments, the conversion rate is around 12%").2. **Compute the likelihood** $P(\text{data} \mid \theta)$ — how probable the observed data is for each possible value of $\theta$. This is the same likelihood that underlies maximum likelihood estimation (MLE — finding the parameter value that makes the observed data most probable) and hypothesis tests.3. **Apply Bayes' theorem** to get the posterior $P(\theta \mid \text{data})$ — your updated belief after seeing the data.$$P(\theta \mid \text{data}) = \frac{P(\text{data} \mid \theta) \times P(\theta)}{P(\text{data})}$$The denominator $P(\text{data})$ is a normalising constant — a scaling factor that ensures the posterior is a valid probability distribution (its total area equals 1). For most practical problems, you don't compute it directly — the shape of the posterior is determined entirely by the numerator.In plain language: **posterior $\propto$ likelihood $\times$ prior** (where $\propto$ means "is proportional to" — equal up to a constant scaling factor). Your updated belief is proportional to the data's support for each parameter value, weighted by what you believed beforehand.To model a prior over a proportion (a value between 0 and 1), we use the **Beta distribution** — a continuous distribution parameterised by two shape parameters, conventionally written $\alpha$ and $\beta$. (Don't confuse this $\alpha$ with the significance level from hypothesis testing — an unfortunate but standard collision we'll flag again when it matters.)The Beta distribution wasn't in our original distribution toolkit (@sec-distribution-tour), but it earns its place here because it is the natural distribution for uncertain proportions. When $\alpha = \beta = 1$, it reduces to a Uniform(0, 1); when both are greater than 1, it forms a hump centred near $\alpha / (\alpha + \beta)$. In scipy, it lives at `stats.beta(a, b)`.```{python}#| label: fig-bayesian-grid#| echo: true#| fig-cap: "The Bayesian recipe applied to a conversion rate problem. A uniform prior (left) combined with the binomial likelihood for 14 conversions in 100 visitors (centre) produces a posterior concentrated around 0.14 (right)."#| fig-alt: "Three-panel figure. Left: a flat horizontal line showing the uniform Beta(1,1) prior density. Centre: a peaked binomial likelihood curve centred near 0.14. Right: the resulting posterior distribution, also peaked near 0.14, showing that with a uniform prior the posterior is dominated by the data."import numpy as npfrom scipy import statsimport matplotlib.pyplot as plt# A website had 14 conversions out of 100 visitors.# What is the conversion rate? (theta here *is* the conversion rate —# we use the generic symbol because the Bayesian machinery works for any parameter.)n_obs =100k_obs =14# Step 1: Prior — Beta(1, 1) is uniform on [0, 1]:# "any conversion rate is equally plausible."theta = np.linspace(0, 1, 1000)prior = stats.beta.pdf(theta, 1, 1)# Step 2: Likelihood — same binom.pmf we used for binomial distributions, but differently.# There we fixed p and asked "what's the probability of k successes?"# Here we fix the data (k=14, n=100) and ask "how probable is this data# for each candidate theta?" — this is the **likelihood function**.likelihood = stats.binom.pmf(k_obs, n_obs, theta)# Step 3: Posterior ∝ likelihood × priorunnormalised_posterior = likelihood * prior# Numerical integration (trapezoidal rule) — ensures the posterior integrates to 1posterior = unnormalised_posterior / np.trapezoid(unnormalised_posterior, theta)fig, axes = plt.subplots(1, 3, figsize=(12, 4), sharey=False)for ax, y, title, colour inzip( axes, [prior, likelihood, posterior], ['Prior: Beta(1, 1)', 'Likelihood: Binomial', 'Posterior'], ['#7f8c8d', 'steelblue', 'coral'],): ax.plot(theta, y, color=colour, linewidth=2) ax.fill_between(theta, y, alpha=0.15, color=colour) ax.set_title(title) ax.set_xlabel('θ (conversion rate)') ax.spines[['top', 'right']].set_visible(False)axes[0].set_ylabel('Density')plt.tight_layout()```@fig-bayesian-grid shows the result. With a uniform prior, the posterior is entirely driven by the data. The peak sits at 0.14 (the observed conversion rate), and the spread reflects our uncertainty given 100 observations. More data would narrow the posterior further — uncertainty shrinks as evidence accumulates.## Conjugate priors: analytical shortcuts {#sec-conjugate-priors}In the example above, we computed the posterior on a grid — evaluating the prior and likelihood at 1,000 candidate values of $\theta$, then normalising. This brute-force approach works for one parameter, but scales poorly to models with many parameters.Fortunately, certain prior–likelihood pairings produce posteriors that have a known closed-form distribution (an explicit formula rather than a numerical approximation). These are called **conjugate priors**. The most useful one for binary data:| Data model | Conjugate prior | Posterior ||:------------------------|:-----------------------|:-----------------------------------|| Binomial$(n, \theta)$ | Beta$(\alpha, \beta)$ | Beta$(\alpha + k, \beta + n - k)$ |: The Beta–Binomial conjugate pair. {#tbl-conjugate}If your prior is $\text{Beta}(\alpha, \beta)$ and you observe $k$ successes in $n$ trials, the posterior is $\text{Beta}(\alpha + k, \beta + n - k)$. No grid, no numerical integration — just add the counts to the prior parameters.```{python}#| label: conjugate-update#| echo: true# Prior: Beta(1, 1) — uniformalpha_prior, beta_prior =1, 1# Data: 14 conversions out of 100k, n =14, 100# Posterior: Beta(1 + 14, 1 + 86) = Beta(15, 87)alpha_post = alpha_prior + kbeta_post = beta_prior + (n - k)posterior_dist = stats.beta(alpha_post, beta_post)print(f"Prior: Beta({alpha_prior}, {beta_prior})")print(f"Data: {k} successes in {n} trials")print(f"Posterior: Beta({alpha_post}, {beta_post})")print(f"\nPosterior mean: {posterior_dist.mean():.4f}")print(f"Posterior median: {posterior_dist.median():.4f}")print(f"Posterior mode: {(alpha_post -1) / (alpha_post + beta_post -2):.4f}")# 95% credible interval: take the 2.5th and 97.5th percentiles of the posterior,# using ppf (the quantile function) — same idea as confidence interval construction,# but applied to the posterior distribution rather than the sampling distribution.cri_lower, cri_upper = posterior_dist.ppf(0.025), posterior_dist.ppf(0.975)print(f"95% credible interval: ({cri_lower:.4f}, {cri_upper:.4f})")```The prior parameters $\alpha$ and $\beta$ in a Beta distribution can be interpreted as **pseudo-counts** — imaginary prior observations. Beta$(1, 1)$ acts as though you've seen 1 success and 1 failure before collecting any real data; Beta$(5, 45)$ is like starting with 5 successes in 50 trials — a prior belief centred on 10%. The data then adds its counts on top. (This pseudo-count interpretation matches the posterior mean formula $\alpha / (\alpha + \beta)$. The posterior mode uses $(\alpha - 1) / (\alpha + \beta - 2)$, under which Beta$(1, 1)$ contributes zero pseudo-observations — which is why the uniform distribution has no single peak.)This interpretation makes the prior tangible: you can ask "how many observations is my prior worth?" and compare that to the actual sample size. A Beta$(1, 1)$ prior is worth 2 pseudo-observations — negligible compared to 100 real ones, which is why the posterior is dominated by the data. A Beta$(50, 450)$ prior is worth 500 pseudo-observations and would take substantial data to overwhelm.## Credible intervals: saying what you mean {#sec-credible-intervals}In @sec-confidence-intervals, we built confidence intervals — ranges that, across repeated sampling, would contain the true parameter 95% of the time. The Bayesian equivalent is simpler to state and interpret.A **95% credible interval** contains the parameter with 95% probability, given the data and the prior. No hypothetical repetitions, no tortured "if we repeated this procedure many times" language. The posterior *is* the distribution of the parameter, so we just read off the interval that captures 95% of its probability mass. The most common approach — and the one we use throughout this chapter — takes the 2.5th and 97.5th percentiles, giving an **equal-tailed** credible interval. (An alternative, the **highest posterior density** interval, finds the narrowest region containing 95% of the mass. For roughly symmetric posteriors the two are nearly identical.)```{python}#| label: fig-credible-vs-confidence#| echo: true#| fig-cap: "Bayesian credible interval for the conversion rate. The shaded region contains 95% of the posterior probability mass — there is a 95% probability that the true conversion rate lies in this range, given the data and the prior."#| fig-alt: "A peaked posterior density curve (coral) over conversion rate values from 0 to 0.35. The region between approximately 0.086 and 0.222 is shaded, representing the 95% credible interval. A dashed vertical line marks the posterior mean near 0.147. Grey dotted lines mark the interval boundaries."fig, ax = plt.subplots(figsize=(10, 5))theta = np.linspace(0, 0.35, 500)pdf = posterior_dist.pdf(theta)ax.plot(theta, pdf, 'coral', linewidth=2)ax.fill_between(theta, pdf, where=(theta >= cri_lower) & (theta <= cri_upper), alpha=0.25, color='coral', label=f'95% credible interval')ax.axvline(posterior_dist.mean(), color='coral', linestyle='--', alpha=0.7, label=f'Posterior mean = {posterior_dist.mean():.3f}')ax.axvline(cri_lower, color='grey', linestyle=':', alpha=0.7)ax.axvline(cri_upper, color='grey', linestyle=':', alpha=0.7)ax.annotate(f'{cri_lower:.3f}', xy=(cri_lower, 0), xytext=(0, -18), textcoords='offset points', ha='center', fontsize=9, color='grey')ax.annotate(f'{cri_upper:.3f}', xy=(cri_upper, 0), xytext=(0, -18), textcoords='offset points', ha='center', fontsize=9, color='grey')ax.set_xlabel('θ (conversion rate)')ax.set_ylabel('Posterior density')ax.set_title('Posterior distribution: Beta(15, 87)')ax.legend()ax.spines[['top', 'right']].set_visible(False)plt.tight_layout()```As @fig-credible-vs-confidence shows, the credible interval and confidence interval often give numerically similar results, especially with large samples and weak priors. The difference is philosophical but practically meaningful: the credible interval directly answers "where is the parameter?" rather than the CI's indirect "what range would capture the parameter in 95% of repeated experiments?"::: {.callout-note}## Engineering BridgeThe interpretive difference matters in practice. An engineer who says "I'm 95% confident the p99 latency is between 180ms and 220ms based on this week's data" is making a credible-interval-style statement — a direct claim about where the parameter sits. A confidence interval says something subtler: "if I repeated this measurement procedure many times, 95% of the resulting intervals would contain the true value." Both are useful, but the credible interval matches how engineers naturally think about uncertainty. The cost is that you need a prior — which, as we'll see, is a feature when you have domain knowledge.:::## The prior matters (and that's OK) {#sec-prior-choice}The most common objection to Bayesian inference is that the prior is "subjective." This is true, and it's a feature, not a bug. The prior is where domain knowledge enters the analysis. Ignoring relevant prior information doesn't make your analysis objective — it makes it wasteful.```{python}#| label: fig-prior-sensitivity#| echo: true#| fig-cap: "Effect of different priors on the posterior, given the same data (14 conversions in 100 visitors). With enough data, the priors converge — but with limited data, the prior meaningfully shapes your conclusions."#| fig-alt: "Line chart showing three posterior density curves over conversion rate. The uniform prior (solid steelblue) and moderate prior (dashed coral) produce nearly identical posteriors peaked near 0.14. The strong prior at 5% (dotted purple) pulls the posterior noticeably leftward towards 0.08. A grey dotted vertical line marks the MLE at 0.14."fig, ax = plt.subplots(figsize=(10, 5))theta = np.linspace(0, 0.35, 500)priors = [ ('Uniform: Beta(1, 1)', 1, 1, 'steelblue', '-'), ('Moderate prior: Beta(2, 18)', 2, 18, 'coral', '--'), ('Strong prior at 5%: Beta(10, 190)', 10, 190, '#7b4ea3', ':'),]for label, a, b, colour, ls in priors: a_post = a + k b_post = b + (n - k) post = stats.beta(a_post, b_post) ax.plot(theta, post.pdf(theta), colour, linewidth=2, linestyle=ls, label=label) ci_lo, ci_hi = post.ppf(0.025), post.ppf(0.975) ax.axvline(post.mean(), color=colour, linestyle='--', alpha=0.3)ax.axvline(k / n, color='grey', linestyle=':', alpha=0.5, label=f'MLE = {k/n:.2f} (k/n)') # the value that maximises the likelihoodax.set_xlabel('θ (conversion rate)')ax.set_ylabel('Posterior density')ax.legend(fontsize=9)ax.spines[['top', 'right']].set_visible(False)plt.tight_layout()```@fig-prior-sensitivity reveals three key observations:1. **The uniform prior** gives a posterior centred on the MLE (0.14). It defers entirely to the data.2. **The moderate prior** Beta$(2, 18)$ assumes a low conversion rate is likely (centred near 0.10). Worth 20 pseudo-observations, it barely shifts the posterior given 100 real ones — the data dominates.3. **The strong prior** (equivalent to 200 pseudo-observations centred at 5%) pulls the posterior noticeably towards 0.05. You'd need substantially more data to overcome this belief.The practical rule: **choose a prior that reflects genuine knowledge, not one designed to get the answer you want**. If you have no relevant prior information, use a weakly informative prior that regularises (constrains extreme estimates, much like adding a penalty to prevent overfitting) without dominating. If you have solid prior knowledge (from previous experiments, industry benchmarks, or domain constraints), encode it — that's information, and throwing it away has a cost.::: {.callout-tip}## Author's NoteThe "subjectivity" concern bothered me for a long time. It felt like cheating — as if I were rigging the analysis by choosing a prior that supported my hypothesis. What resolved it was realising that the frequentist approach isn't objective either: the choice of test, the significance level, the stopping rule, and the definition of the "hypothetical repetitions" in a confidence interval are all choices the analyst makes. The prior is just more honest about where assumptions enter.In practice, I run a **sensitivity analysis** — repeating the analysis with different reasonable assumptions (here, different priors) to check whether the conclusion changes. If it does, the data isn't strong enough to dominate, and you should say so. If it doesn't, the prior barely matters and the frequentist and Bayesian answers will agree.:::## Bayesian A/B testing {#sec-bayesian-ab}The framework becomes especially powerful for the A/B testing problems we encountered in @sec-ab-testing. Instead of asking "is the difference statistically significant?", we can directly compute the probability that one variant is better than the other.```{python}#| label: bayesian-ab-test#| echo: truerng = np.random.default_rng(42)# Observed data from an A/B testn_control, n_variant =4000, 4000conversions_control =480# 12.0%conversions_variant =560# 14.0%# Uniform prior: Beta(1, 1) for both groupsalpha_prior, beta_prior =1, 1# Posterior distributionsposterior_control = stats.beta( alpha_prior + conversions_control, beta_prior + n_control - conversions_control)posterior_variant = stats.beta( alpha_prior + conversions_variant, beta_prior + n_variant - conversions_variant)# There's no simple formula for P(variant > control) when both are# Beta-distributed, so we use **Monte Carlo simulation**: draw many# random samples from each posterior and count how often variant wins.n_samples =100_000samples_control = posterior_control.rvs(n_samples, random_state=rng)samples_variant = posterior_variant.rvs(n_samples, random_state=rng)p_variant_better = np.mean(samples_variant > samples_control)lift_samples = samples_variant - samples_controlprint(f"P(variant > control) = {p_variant_better:.4f}")print(f"\nExpected lift: {np.mean(lift_samples):.4f} "f"({np.mean(lift_samples) *100:.2f} percentage points)")print(f"95% credible interval for lift: "f"({np.percentile(lift_samples, 2.5):.4f}, "f"{np.percentile(lift_samples, 97.5):.4f})")print(f"\nP(lift > 1pp) = {np.mean(lift_samples >0.01):.4f}")print(f"P(lift > 2pp) = {np.mean(lift_samples >0.02):.4f}")```This output directly answers business questions in the form stakeholders actually think in: "What's the probability that the variant is better?", "What's the probability the lift exceeds our minimum threshold?", "What's the expected size of the improvement?" These are direct probability statements — no hypothetical repetitions required.```{python}#| label: fig-bayesian-ab#| echo: true#| fig-cap: "Bayesian A/B test. Left: posterior distributions for each group's conversion rate. Right: posterior distribution of the lift (variant minus control), with the 95% credible interval shaded."#| fig-alt: "Two-panel figure. Left: two overlapping posterior density curves — control (steelblue, peaked near 0.12) and variant (coral, peaked near 0.14) — with the variant shifted rightward. Right: histogram of lift values in percentage points, centred near 2pp, with the 95% credible interval shaded and a dashed line at zero indicating no effect."fig, (ax1, ax2) = plt.subplots(1, 2, figsize=(12, 5))# Left: overlapping posteriorstheta = np.linspace(0.08, 0.20, 500)ax1.plot(theta, posterior_control.pdf(theta), 'steelblue', linewidth=2, label=f'Control: {conversions_control}/{n_control}')ax1.plot(theta, posterior_variant.pdf(theta), 'coral', linewidth=2, label=f'Variant: {conversions_variant}/{n_variant}')ax1.fill_between(theta, posterior_control.pdf(theta), alpha=0.15, color='steelblue')ax1.fill_between(theta, posterior_variant.pdf(theta), alpha=0.15, color='coral')ax1.set_xlabel('θ (conversion rate)')ax1.set_ylabel('Posterior density')ax1.set_title('Posterior distributions')ax1.legend()ax1.spines[['top', 'right']].set_visible(False)# Right: lift distributionax2.hist(lift_samples *100, bins=50, density=True, color='coral', edgecolor='white', alpha=0.7)ci_lo = np.percentile(lift_samples, 2.5) *100ci_hi = np.percentile(lift_samples, 97.5) *100ax2.axvline(0, color='grey', linestyle='--', alpha=0.7, label='No effect')ax2.axvline(np.mean(lift_samples) *100, color='coral', linestyle='--', alpha=0.7, label=f'Mean lift = {np.mean(lift_samples)*100:.2f}pp')ax2.axvspan(ci_lo, ci_hi, alpha=0.15, color='coral', label=f'95% credible interval: ({ci_lo:.2f}, {ci_hi:.2f})pp')ax2.set_xlabel('Lift (percentage points)')ax2.set_ylabel('Density')ax2.set_title('Posterior distribution of the lift')ax2.legend(fontsize=8)ax2.spines[['top', 'right']].set_visible(False)plt.tight_layout()```@fig-bayesian-ab shows the result. The Bayesian A/B test also handles the peeking problem from @sec-peeking differently. The posterior is a valid probability distribution at any sample size — you can examine it whenever you like without the posterior probability itself being distorted. By contrast, a frequentist p-value is valid at any single look, but using a fixed $\alpha$ threshold repeatedly as data accumulates inflates the false positive rate beyond $\alpha$ (as we saw in @sec-peeking). The posterior simply becomes more precise as data accumulates.However, this does not mean you can peek freely and act on the result. Decision rules based on posterior thresholds (e.g., "ship when $P(\text{variant better}) > 0.95$") can still produce poorly calibrated conclusions with early stopping — the stated probabilities don't match how often the conclusions are actually correct.The posterior itself is always a valid probability distribution, but *when* you choose to act on it affects your long-run error rate. With very small samples, the posterior is wide and dominated by the prior, so stopping early gives you an answer that reflects your assumptions more than your data. The answer is always valid — it just might not be very informative.## From point estimates to distributions {#sec-posterior-predictive}One of the most practically useful outputs of Bayesian inference is the **posterior predictive distribution** — the distribution of future observations, given the data you've seen.Continuing with our A/B test variant ($560$ conversions in $4{,}000$ visitors), a frequentist would estimate $\hat{p} = 560/4{,}000 = 0.14$ and predict the next 1,000 visitors will produce $140$ conversions. This ignores the uncertainty in $\hat{p}$. The Bayesian approach integrates over all plausible values of $\theta$, weighting each prediction by the posterior probability of that $\theta$. In code, this is straightforward: draw a value of $\theta$ from the posterior, simulate data using that $\theta$, and repeat many times. The resulting spread accounts for both randomness in the data and uncertainty in the parameter.```{python}#| label: posterior-predictive#| echo: true# Predict conversions in the next 1,000 visitors (variant group),# accounting for uncertainty in the conversion raten_future =1000point_estimate = conversions_variant / n_variant# For each posterior sample of theta, simulate future conversions —# each draw uses a different theta, which is the "integrate over theta" stepfuture_conversions = rng.binomial(n_future, samples_variant[:10_000])print(f"Predicted conversions in next {n_future:,} visitors (variant):")print(f" Mean: {np.mean(future_conversions):.0f}")print(f" Median: {np.median(future_conversions):.0f}")print(f" 95% prediction interval: "f"({np.percentile(future_conversions, 2.5):.0f}, "f"{np.percentile(future_conversions, 97.5):.0f})")print(f"\nPoint estimate prediction: {point_estimate * n_future:.0f}")print(f"(ignores parameter uncertainty)")```The posterior predictive interval is wider than what you'd get from a point estimate alone, because it accounts for two sources of uncertainty: sampling variability (randomness in future outcomes even if you knew $\theta$ exactly) and parameter uncertainty (you don't know $\theta$ exactly). This is the same distinction we explored in @sec-standard-error — but now both sources are integrated naturally.::: {.callout-note}## Engineering BridgeThe posterior predictive distribution is analogous to **capacity planning under uncertainty**. When planning server capacity, you don't just use the average request rate — you model the distribution of request rates, account for uncertainty in your traffic model, and then provision for a high percentile of the combined uncertainty. The Bayesian posterior predictive does the same thing for statistical predictions: it propagates parameter uncertainty through the prediction, giving you honest error bars that reflect everything you don't know.:::## When to go Bayesian {#sec-when-bayesian}Bayesian inference isn't always the right choice, and choosing between Bayesian and frequentist methods is a practical decision, not an ideological one.Bayesian inference earns its keep when you have genuine prior information worth incorporating — past experiments, domain constraints, or industry benchmarks that would be wasteful to ignore. It also works well when stakeholders want direct probability statements ("there's an 89% chance the variant is better" rather than "we reject $H_0$ at $\alpha = 0.05$"). Small samples are another sweet spot: the prior provides useful regularisation (pulling estimates away from extreme values) that a frequentist analysis cannot. And if you're running a continuous experiment, the posterior gives you valid inference at any stopping point.Stick with frequentist methods when you need a well-established, widely accepted procedure — regulatory settings and academic publication still expect them. They're also the simpler choice when the sample is large enough that the prior is irrelevant and both approaches agree anyway, or when computational simplicity matters (a z-test is one line of code; a Bayesian model requires more setup). Frequentist guarantees on long-run error rates also hold regardless of the prior, which matters when you need to control false positive rates across many experiments.In industry, the two approaches are increasingly used together. Many experimentation platforms run frequentist tests as the primary analysis (for their well-understood error guarantees) and offer Bayesian summaries as a complement (for their interpretability). You don't have to choose one camp — learn both, and apply whichever fits the problem.## Worked example: monitoring alert calibration {#sec-bayesian-worked-example}Let's return to the monitoring context from @sec-bayes. There, we assumed we knew the false positive rate and computed $P(\text{incident} \mid \text{alert})$. Now we flip the problem: we've observed alert outcomes and want to *estimate* the false positive rate itself, with uncertainty.Your alerting system has been running for a month. You've received 200 alerts, and your team investigated each one. Of those 200, 18 were real incidents and 182 were false positives.**Question:** What is the true false positive rate of your alerting system, and how uncertain should you be about it?```{python}#| label: alert-calibration#| echo: true# Data: 200 alerts, 182 false positives, 18 real incidentsn_alerts =200n_false_positives =182n_real =18# Prior: weakly informative, centred on 80% FP rate# (reflecting industry experience that most alerts are noise)alpha_prior, beta_prior =8, 2# Prior mean = 8/10 = 0.80# Posterior for the false positive ratealpha_post = alpha_prior + n_false_positivesbeta_post = beta_prior + n_realfp_posterior = stats.beta(alpha_post, beta_post)print(f"Prior: Beta({alpha_prior}, {beta_prior}) — "f"mean = {alpha_prior/(alpha_prior+beta_prior):.2f}")print(f"Data: {n_false_positives} FPs out of {n_alerts} alerts")print(f"Posterior: Beta({alpha_post}, {beta_post})")print(f"\nEstimated FP rate: {fp_posterior.mean():.4f}")print(f"95% credible interval: "f"({fp_posterior.ppf(0.025):.4f}, {fp_posterior.ppf(0.975):.4f})")print(f"\nP(FP rate > 0.90) = {1- fp_posterior.cdf(0.90):.4f}")print(f"P(FP rate > 0.85) = {1- fp_posterior.cdf(0.85):.4f}")```The posterior tells us the false positive rate is approximately 90% (95% credible interval: roughly 87% to 94%). The MLE is $182/200 = 91\%$, but the prior (centred at 80%) pulls the posterior mean slightly below that — a small but genuine demonstration that even a weak prior shifts the estimate. You can also read off actionable probabilities directly: there's a high probability the FP rate exceeds 85%, which might trigger a review of your alerting thresholds.Now suppose you run the same alerting system for a second month without changing anything. This time, 150 alerts fire: 135 false positives and 15 real incidents. The beauty of Bayesian updating is that your current posterior becomes the prior for the next round — you don't start from scratch.```{python}#| label: fig-sequential-update#| echo: true#| fig-cap: "Sequential Bayesian updating. After the first month, the posterior (solid orange) reflects 200 alerts' worth of evidence. After a second month with 150 more alerts, the posterior (dash-dot purple) is narrower — more data means less uncertainty."#| fig-alt: "Line chart showing three distributions over false positive rate (0.7 to 1.0). A dashed grey prior curve is broad and peaked near 0.80. After month 1, a solid orange posterior is taller and narrower, peaked near 0.91. After month 2, a dash-dot purple posterior is taller still and narrower, peaked near 0.91, demonstrating how additional data reduces uncertainty."# Second round of data (same system, second month)n_alerts_2 =150n_fp_2 =135n_real_2 =15# The posterior from round 1 becomes the prior for round 2alpha_post_2 = alpha_post + n_fp_2beta_post_2 = beta_post + n_real_2fp_posterior_2 = stats.beta(alpha_post_2, beta_post_2)fig, ax = plt.subplots(figsize=(10, 5))theta = np.linspace(0.7, 1.0, 500)# Priorprior_dist = stats.beta(alpha_prior, beta_prior)ax.plot(theta, prior_dist.pdf(theta), '#7f8c8d', linewidth=2, linestyle='--', label=f'Prior: Beta({alpha_prior}, {beta_prior})')# After month 1ax.plot(theta, fp_posterior.pdf(theta), '#e67e22', linewidth=2, linestyle='-', label=f'After month 1: Beta({alpha_post}, {beta_post})')ax.fill_between(theta, fp_posterior.pdf(theta), alpha=0.15, color='#e67e22')# After month 2ax.plot(theta, fp_posterior_2.pdf(theta), '#7b4ea3', linewidth=2, linestyle='-.', label=f'After month 2: Beta({alpha_post_2}, {beta_post_2})')ax.fill_between(theta, fp_posterior_2.pdf(theta), alpha=0.15, color='#7b4ea3')ax.set_xlabel('False positive rate')ax.set_ylabel('Posterior density')ax.set_title('Sequential updating: monitoring alert calibration')ax.legend(fontsize=9)ax.spines[['top', 'right']].set_visible(False)plt.tight_layout()print(f"After month 2:")print(f" Estimated FP rate: {fp_posterior_2.mean():.4f}")print(f" 95% credible interval: "f"({fp_posterior_2.ppf(0.025):.4f}, {fp_posterior_2.ppf(0.975):.4f})")print(f" P(FP rate > 0.90) = {1- fp_posterior_2.cdf(0.90):.4f}")```@fig-sequential-update shows the result. The posterior is narrower after the second month — more data means less uncertainty — and the sequential updating naturally incorporated all the evidence from both months. This is the key advantage: Bayesian updating is inherently incremental. Each batch of data refines your estimate without discarding what came before. Note that this works because the underlying system didn't change between months. If you had tuned the alerting thresholds between months, you'd be estimating a *different* parameter and would need a fresh prior for the new regime.## Summary {#sec-bayesian-inference-summary}1. **Bayesian inference treats parameters as uncertain quantities** with probability distributions, not fixed unknowns. The posterior distribution captures everything you know about a parameter after seeing the data.2. **Posterior $\propto$ likelihood $\times$ prior.** The prior encodes what you knew before; the likelihood encodes what the data says; the posterior combines them. With enough data, the prior becomes irrelevant.3. **Credible intervals mean what you think they mean.** A 95% credible interval contains the parameter with 95% probability — no hypothetical repetitions required.4. **Bayesian A/B testing gives direct probability statements** — "there's a greater than 99% chance the variant is better" — rather than the frequentist "we reject $H_0$ at $\alpha = 0.05$."5. **Bayesian updating is sequential by nature.** Each posterior becomes the next prior, making it natural for ongoing experiments, monitoring, and iterative learning.## Exercises {#sec-bayesian-inference-exercises}1. A new feature has a bug rate you want to estimate. In the first week, you observe 3 bugs across 500 user sessions. Compute the posterior distribution using a Beta$(1, 1)$ prior. What is the 95% credible interval for the bug rate? Now suppose a colleague tells you that similar features historically have a bug rate around 1%. Repeat the analysis with a Beta$(2, 198)$ prior (centred at 1%). How does the credible interval change, and why?2. **Simulate the prior's influence.** Using a true conversion rate of $p = 0.15$, generate data at four sample sizes: $n \in \{10, 50, 200, 500\}$ Bernoulli trials. For each sample size, compute the posterior under three priors: Beta$(1, 1)$, Beta$(5, 45)$, and Beta$(50, 450)$. Plot all three posteriors for each sample size. At what sample size do the posteriors converge regardless of the prior?3. Repeat the Bayesian A/B test from @sec-bayesian-ab, but with smaller samples: 40 visitors per group, with 5 conversions (control) and 8 conversions (variant). Compute $P(\text{variant} > \text{control})$. Now try the frequentist test (`scipy.stats.fisher_exact` — an exact test for 2×2 contingency tables that works well with small samples, unlike the large-sample z-test from @sec-two-sample-test). Which approach gives you a more useful answer with this little data, and why?4. **Sequential updating exercise.** Simulate a stream of Bernoulli observations with $p = 0.30$. Start with a Beta$(1, 1)$ prior. After each observation, update the posterior and record the 95% credible interval. Plot the credible interval width as a function of the number of observations. How many observations does it take for the interval width to drop below 0.10?5. **Conceptual:** A frequentist and a Bayesian analyse the same A/B test data. The frequentist reports $p = 0.048$ (just significant at $\alpha = 0.05$). The Bayesian, using a sceptical prior (one that places most of its weight on small or zero effects), reports $P(\text{variant better}) = 0.82$. Neither is wrong. Explain how they can reach different conclusions from the same data, and in what business context each answer would be more useful.